协会邮箱: zgjgxh@vip.163.com

欢迎关注
中国价格协会官方公众平台
首页-通知公告 返回+
中价协【2025】24号关于印发《中国价格协会价格鉴证评估投诉举报受理处理暂行办法》的通知
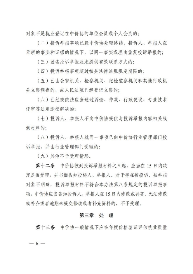
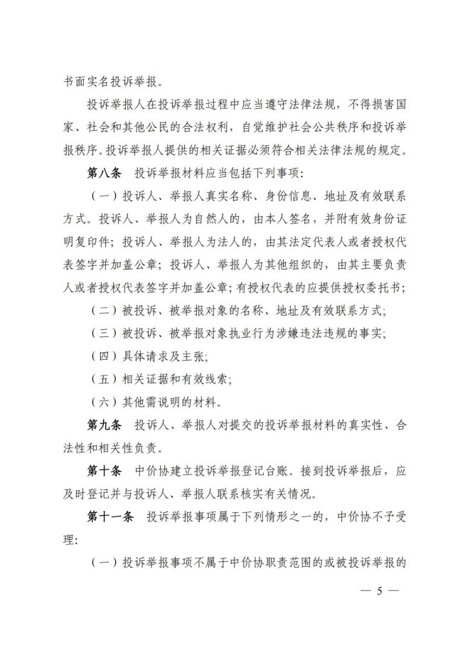
作者:中国价格协会 发布时间:2025-07-02
专题专栏置顶+
专栏1专栏2专栏3专栏4

地址:北京市西城区白云路1号9层,邮编100045

秘书处电话:010-68033566 网站投稿箱:zgjgxhwz@vip.163.com 协会邮箱:zgjgxh@vip.163.com 邮政编码:100037

© CopyRight2003- 2021 中国价格协会 版权所有 京ICP备15001059号-1 Inc.All Rights Reserved.